【期刊看点】延伸阅读:专科医护人员对乳痈中医护理方案认知体验的质性研究



点击上方蓝字,轻松关注我们

本文原文《专科医护人员对乳痈中医护理方案认知体验的质性研究》将刊登于《上海护理》2020年第7期,更多详情请阅读该期杂志。



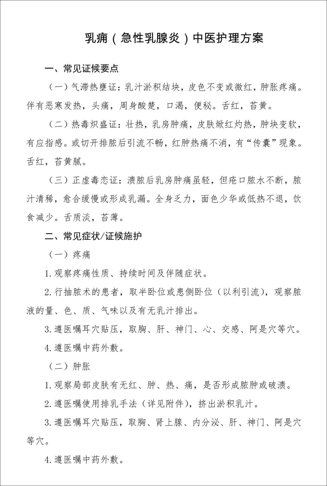
2015 年国家中医药管理局颁布了《乳痈中医护理方案》。该方案主要包括5部分内容:常见证候要点、常见症状及辨证施护、中医特色治疗护理、健康指导以及护理效果评价表。


该文采用质性研究中的现象学的研究方法,于2019年1—2月对北京市3所三级甲等中医院乳腺科的16名医护人员进行深度访谈,采用 Colaizzi 7步分析法对资料进行分析和归纳,旨在探讨临床医护人员对《乳痈中医护理方案》的认知及实施体验,为方案的持续性改进提供依据。


通过质性研究的方法,该文针对专科医护人员对《乳痈中医护理方案》的认知体验提炼出6个主题,包括:方案中可针对性增加乳痈患者常见症状、症状积分量化值得推广应用、中医护理技术的有效性及适宜性有待进一步论证、手法排乳的操作方法需进一步标准化、护理效果评价缺乏客观指标支撑以及中医护理方案可推广应用于门诊工作。


《乳痈中医护理方案》具体内容如下。





探索更多精彩

想查看更多有关“期刊看点”的护理文章,试试“号内搜索”吧!点击本公众号下方的“关于学会”菜单,进入“号内搜索”,输入您想要查询的关键词如“期刊看点”,即可阅读相关护理文章!


版权所有:上海市护理学会

来源:《上海护理》2020年第7期

审阅:庹焱

文字编辑:裴艳

图片、版式编辑:张梦佳




喜欢请分享,支持请点赞,感谢你『在看』?

- 关闭
- 关闭